信阳函授站-信阳光大成人学校

   提升热线:13526071876
 
报名流程

  成人高考:无论你是小学、还是初中高中,只要你想提升学历都可以,年满16周岁即可带上你的身份证、本科的带上毕业证来找光大学校梅老师。请不要错过一年一次的报名机会。毕业证可用于报考、晋升、提干、参加各种考试。适合社会人士、上班族、事业单位人员报考,工作学习两不误。国家认可,学信网终身可查。报名电话:13526071876梅老师qq.gif


  教师资格证:名师网课班、精讲冲刺班、面试辅导班、一对一辅导。报名电话:13526071876梅老师qq.gif


  普通话考试:报名时提供身份证复印件,1寸电子版照片,每年约4次考试机会,考后60天出证,证书在省语委网站查询。报名电话:13526071876梅老师qq.gif


    ‍心理咨询师:心理咨询师分为三级和二级,培训内容包括:普通话心理学、社会心理学、发展心理学、变态心理学、心理测量与咨询心理学等。报名电话:13526071876梅老师qq.gif



在线报名
在线报名
姓名*
性别
证件号码*
电话*
微信号
报考学历层次(勾选后显示专业)*
专科报考专业*
本科报名专业
高起本专业
资料邮寄地址*
验证码*
 看不清?换一张
全站搜索

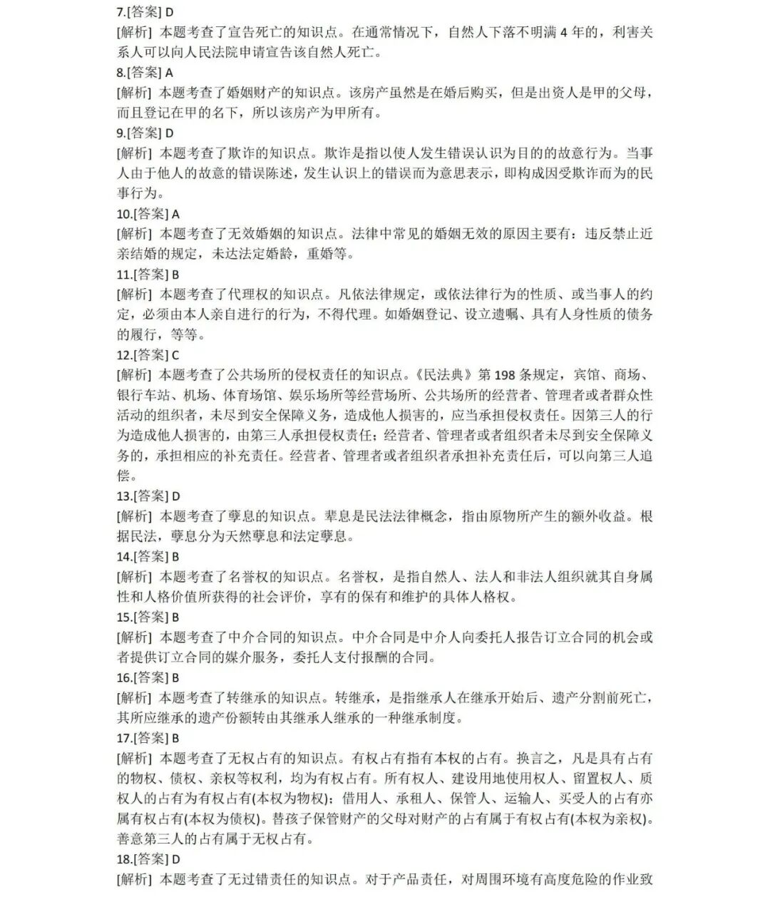
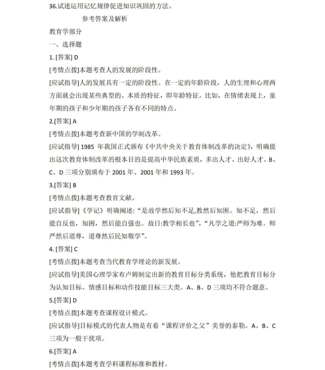
2021年成人高考专升本教育理论、民法考试真题

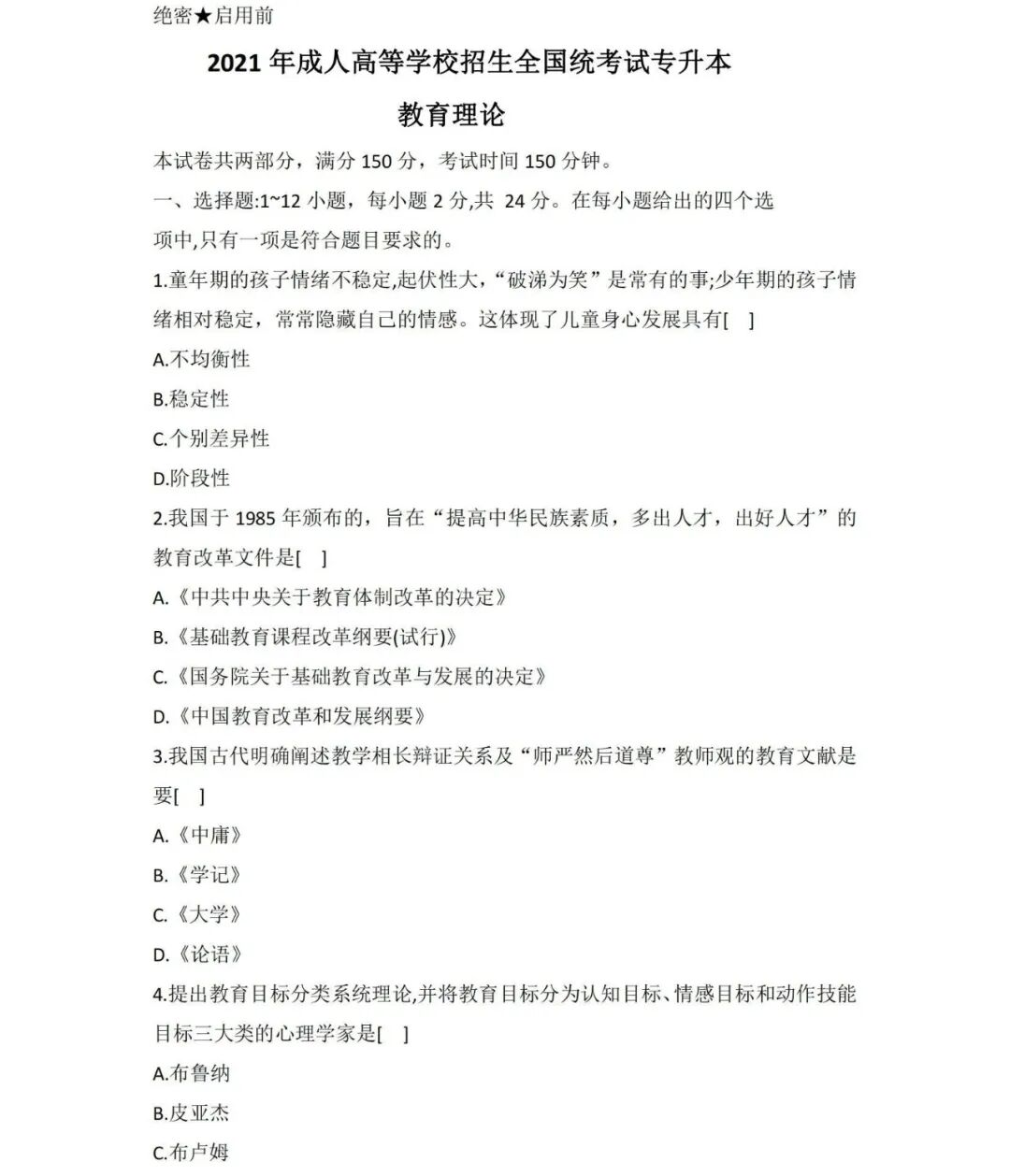
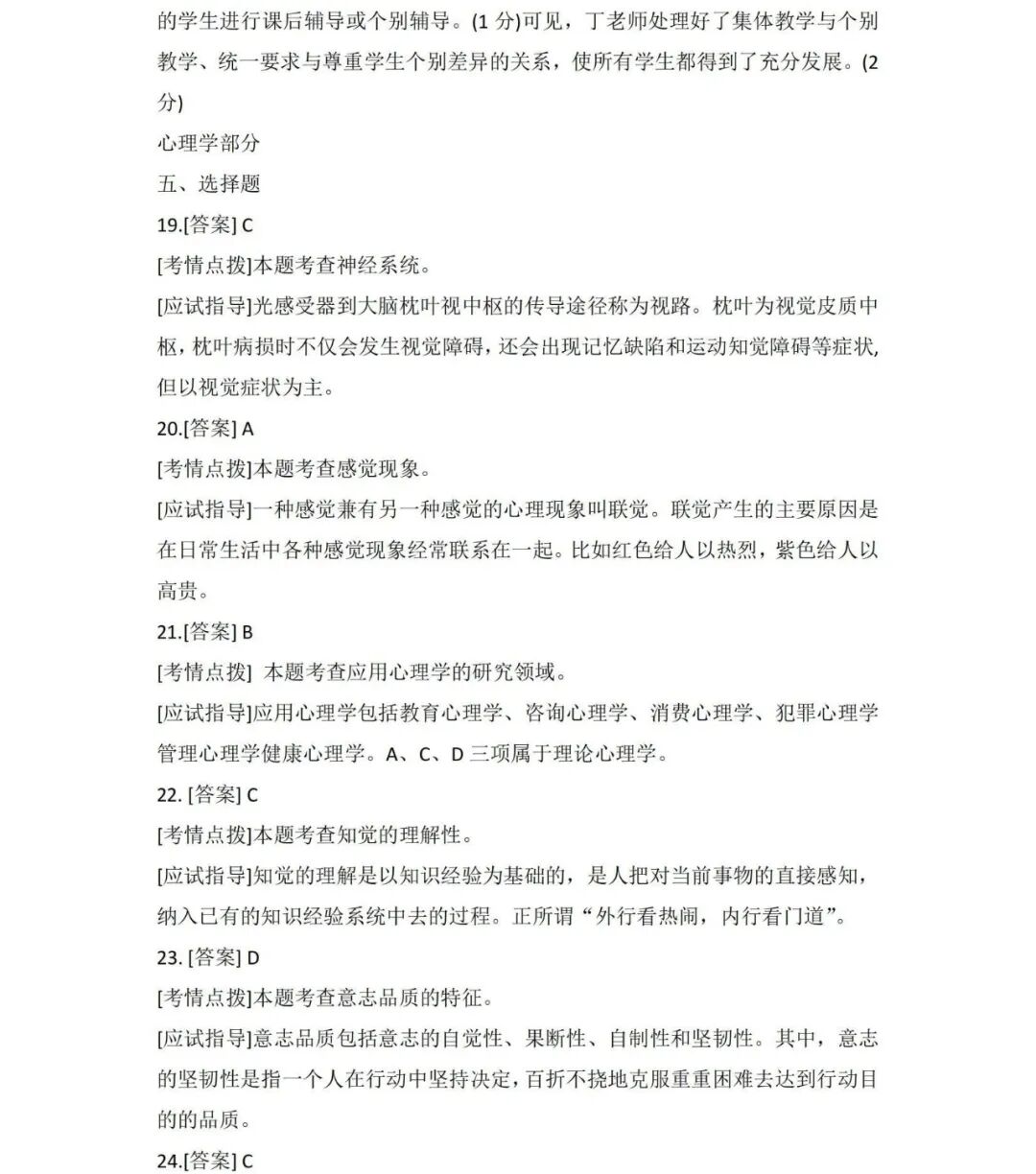
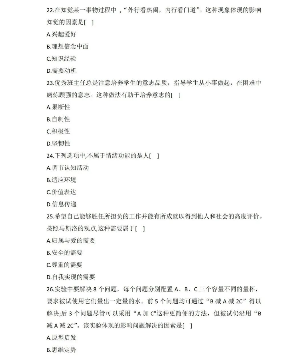
2021年成人高考专升本教育理论考试真题

图片

图片

图片

图片

图片

图片

图片

图片

图片

图片

图片

图片

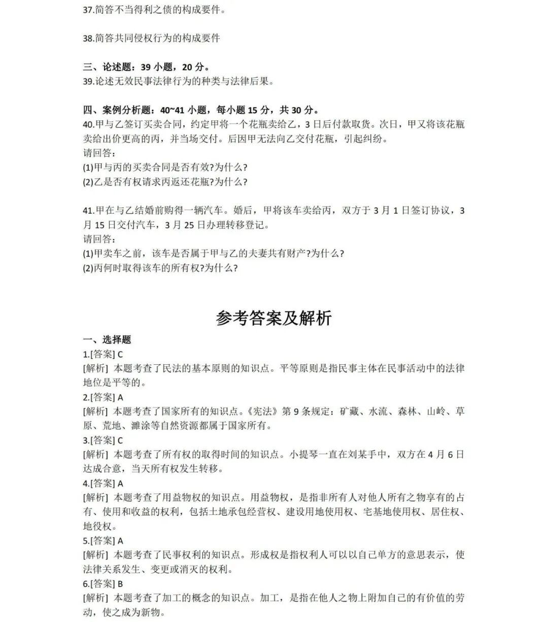
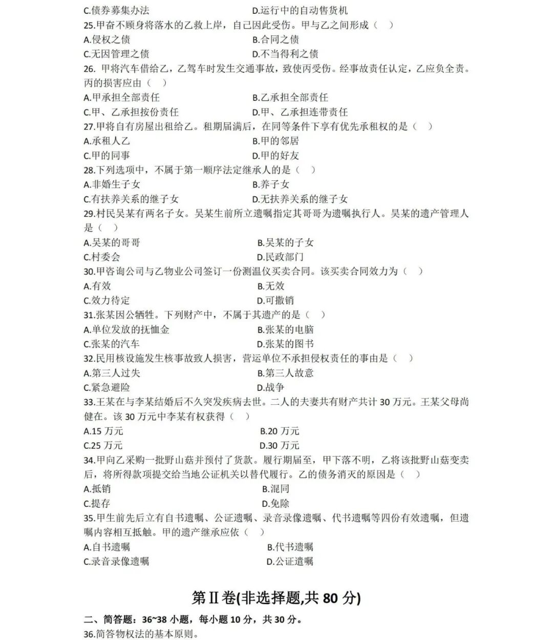
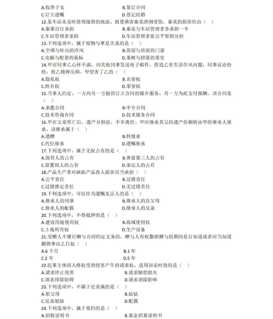
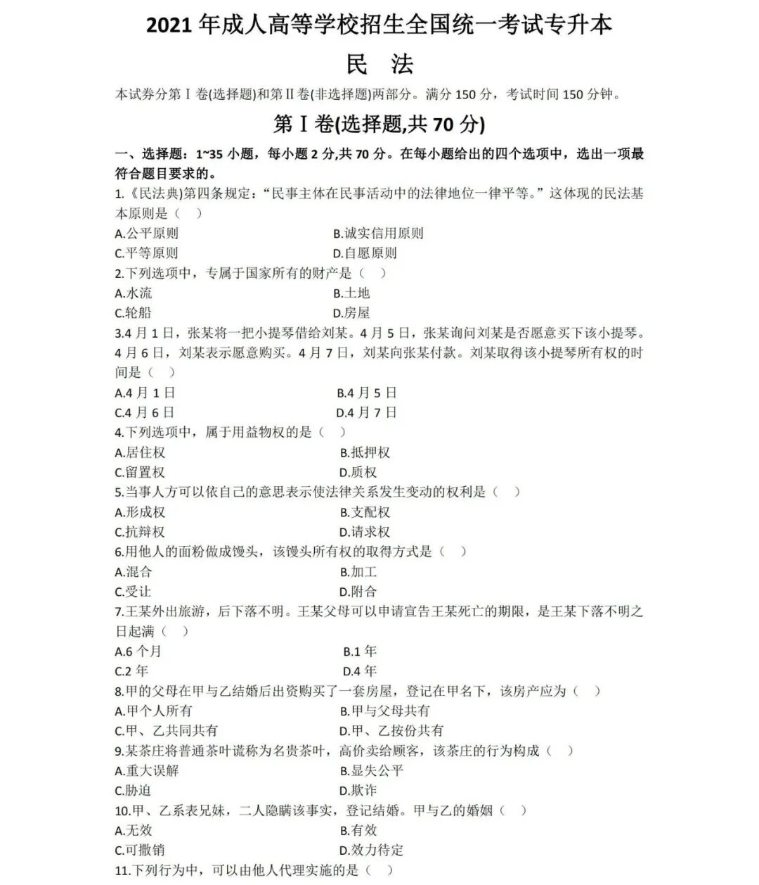
2021年成人高考专升本民法考试真题

图片

图片

图片

图片

图片

图片

图片

图片


QQ 在线咨询

QQ 在线咨询

副标题

 
 
 工作时间
周一至周五 :8:00-21:00
周六至周日 :8:00-22:00
 联系方式
电话、微信:13526071876
客服热线:13526071876
QQ:374562987